跑过半马,乐享普陀!六大商圈请你吃饭、看电影、做按摩
2026/03/27 22:55 来源:普陀区人民政府 阅读:13.5万
3月28日清晨7时,2026上海苏州河半程马拉松将在普陀区鸣枪起跑。本届赛事以“烟火苏河,为热爱上劲”为主题,7000名跑者将从长寿路出发,沿21.0975公里赛道奔向半马苏河公园,在奔跑中尽览苏州河滨水风光,感受普陀区的城市活力与人文温度。

作为上海中心城区独具魅力的马拉松赛事,苏河半马今年实现重磅升级——普陀区深度整合文商旅体展优势资源,联袂打造覆盖“吃住行游购娱”的跑者专属礼遇体系,将小小参赛号码布变身“消费通行证”,构建起覆盖赛前、赛中、赛后的完整服务生态,让奔跑的热情延伸至多元消费场景。

赛事期间,普陀区六大核心商圈集体发力,为跑者打造“赛前补给+赛后狂欢”的一站式体验。


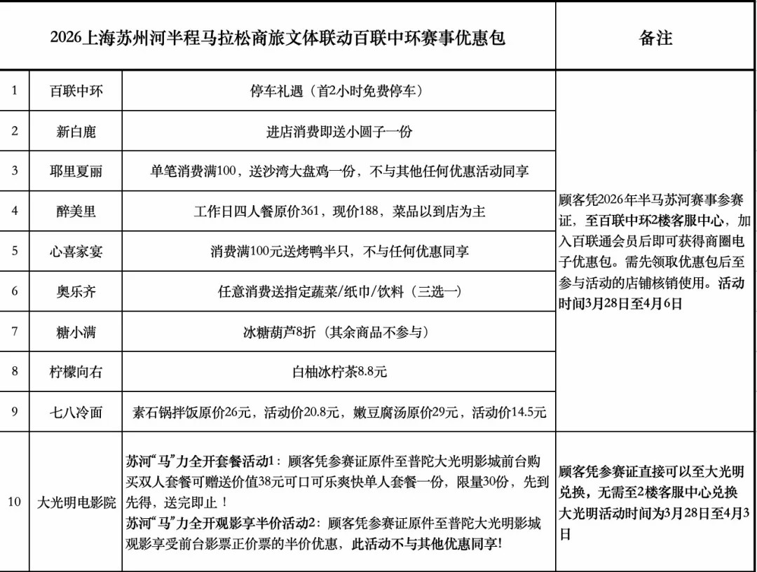
百联中环推出“美味犒劳+观影休闲”组合。3月28日至4月6日,选手享停车限时免费权益。新白鹿、耶里夏丽、心喜家宴等餐饮品牌推出进店赠菜、满额送招牌菜;醉美里提供工作日特价套餐,奥乐齐任意消费赠指定生鲜日用品,糖小满、柠檬向右等茶饮简餐享专属折扣。大光明电影院凭参赛证可享套餐赠饮或观影半价。跑者需至2楼客服中心加入百联通会员,领取电子优惠包核销使用。


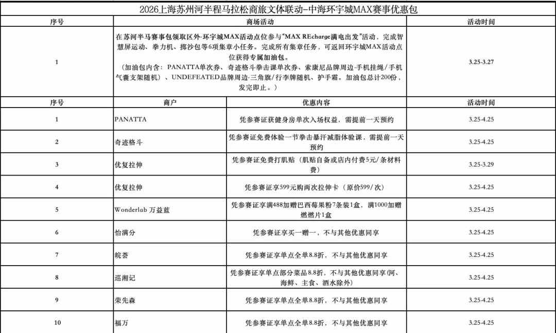
中海真如环宇城MAX打造苏河半马环宇城特别系列活动。即日起至3月27日开展“MAXREcharge满电出发”集章挑战,完成6项任务即可领取含健身券与周边的加油包(限量200份),同步开放索康尼免费图案烫印服务(每日限80个)。针对参赛选手,部分商户优惠持续至4月25日:PANATTA、奇迹格斗凭参赛证可预约免费体验课;优复拉伸提供免费贴肌肉贴服务(物料需自备);皖荟、荣先森等餐饮享全单折扣,比星咖啡、一点点等茶饮入会即赠券;荣耀、三星门店提供免费贴膜服务。


鸿寿坊带来“天地绿动生活节”苏河味蕾漫游。即日起至3月29日,跑者凭参赛证至食集L2服务台注册会员,即可领取“由心绿动”体验券包,内含GentleMaker咖啡、FATPHO越南粉、杜九月饭店、苏小柳点心专属抵扣券,在里弄烟火中享受特色美食补给。


天安千树加码“票根经济”。3月28日至4月6日,选手至商场客服台兑换专属消费优惠券,可在上忍电玩堂使用代金券,柠檬向右、青年公社、九厨、DQ、韩金岚等品牌均推出消费折扣,一站式满足休闲娱乐与美食需求。


环球港内有45家商户推出“吃喝玩乐+云端观景”惊喜组合。即日起至4月6日,酷玩空间免费送游戏币并享购币优惠;鱼酷、江边城外每桌赠特色饮品,汉堡王、文通冰室、歌帝梵指定产品享折扣;吴良材、木九十等眼镜品牌提供镜片折扣与免费隐形眼镜领取。重磅福利为52楼环球观光台半价门票,跑者可在高空俯瞰苏河蜿蜒、普陀繁华,定格赛事专属记忆。


长风大悦城聚焦跑者赛后恢复,推出多项便民放松服务。康道天地提供5分钟免费按摩放松服务,19.9元即可在修脚、刮痧、拔罐三项服务中任选其一;Feelingme乐刻私教馆,赛事结束后7日内到店,可免费体验私教课一节,助力跑者快速缓解运动疲劳。
此外,跑者凭号码布还可畅享半马苏河驿站及园区特色门店专属优惠:海螺广场驿站水母甜品店全场饮品8折、武宁路桥北驿站苏河茶肆·日茶夜酒全场8折及桥pub桥洞空间全场精酿3.28折特惠、布朗石碳烤之家全场8.8折等,让赛后放松延续至苏州河畔的悠闲时光。